La metodología SILVER LINING

Una metodología guía al usuario hacia la obtención de un objetivo específico. El uso de metodologías contrastadas asegura la calidad en la obtención de objetivos, a la vez que permite la realización de proyectos sin conocimiento ni experiencia previa.

SILVER LINING es la metodología que permite realizar ejercicios de Prospectiva estratégica a cualquier empresa u organización aportando innovación a los enfoques originales de la Prospectiva.

La evaluación de los expertos, el uso de tecnologías de Inteligencia Artificial, así como la aportación de una métrica de evaluación de la calidad de los ejercicios de Prospectiva estratégica y el énfasis en la necesidad de un seguimiento continuo en la dinámica de los escenarios, son las principales aportaciones innovadoras de SILVER LINING.

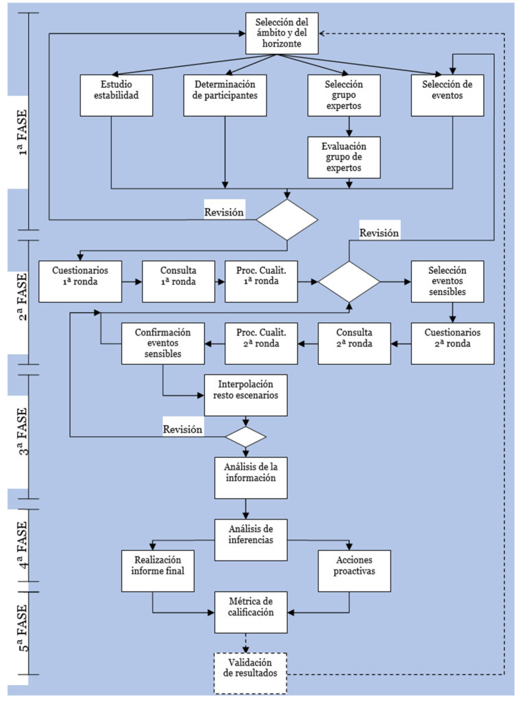
La metodología se divide en cinco fases principales que cierran el ciclo de mejora continua en el intento de asegurar la consecución de los objetivos estratégicos de la organización.

Cada una de las fases se ejecuta mediante procesos específicos. En total, veintiún procesos integran la metodología SILVER LINING.

Puede descargar el artículo titulado «La metodología Silver lining para el desarrollo de ejercicios de Prospectiva estratégica» haciendo click aquí.

El siguiente vídeo le ilustrará sobre las funcionalidades, fases y procesos de la metodología Silver lining.

Desde mediados del siglo pasado han surgido muchos enfoques metodológicos, así como técnicas de aplicación.

En el año 2024, dentro del entorno de la OTAN, se publicó un compendio de técnicas y procedimientos dentro del documento titulado STR-SAS-154-Handbook, el cuál puede descargarse haciendo click en el enlace.